IHMC Public Cmaps (2)

    Fabian Perdomo

        Recursos para DINA2
        Calidad en salud.cmap
        Curso EPOC.cmap
        DINA2.cmap
        Economia de la salud.cmap
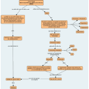
        Gases arteriales.cmap
        Generalidades de Facturacion en Salud.cmap
        Mapa Conceptual Generalidades del Contrato.cmap
        Nacimiento de la bioética.cmap
        Proyecto investigacion.cmap
        Proyecto investigacion 3.cmap
        Sistemas.cmap
        Sistemas de gestion.cmap