IHMC Public Cmaps (2)

    Diplomado de Selva

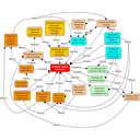
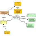
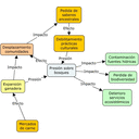
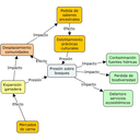
        Deforestación Caquetá.cmap
        Deforestación Guaviare.cmap
        Deforestación Meta.cmap
        Deforestación Putumayo.cmap